浙江长征职业技术学院

211 | 985 | 双一流 | 综合
浙江省 高职(专科) 省重点 民办

9839

自强不息、厚德载物

0571-85076777

http://www.zjczxy.cn/

图片

浙江长征职业技术学院2018年高职提前招生章程

2022-06-22 10:22:58      分享至:

第一章  总则

第一条 根据《浙江省深化高校考试招生制度综合改革试点方案》(浙政发〔2014〕37号)、《浙江省高职提前招生试点管理暂行办法》(浙教试院〔2016〕13号)等文件精神,结合学院实际,制定本章程。

第二条 校名和校址。校名全称为浙江长征职业技术学院,并以此校名颁发学历证书。校址:浙江省杭州市西湖区小和山高教园区留和路525号。

第三条 办学层次:专科(高职)。

第二章  高职提前招生模式及原则

第四条 招生模式。采用“学考+学院测评”或“职业技能全省统考+学院测评”模式。即以考生高中学考成绩或全省统考的职业技能成绩和学院综合测评成绩为依据,提前招生,单独录取。

第五条 招生原则。实施招生阳光工程,遵循“公平竞争、公正选拔、公开程序,综合评价、择优录取”的原则,自觉接受社会监督,切实保障考生公平竞争权利。

第三章  组织机构及其职责

第六条 组织机构。学院设有招生工作领导小组,下设招生办公室、命题考务组、特长计分组、安全保卫组和纪检监察组。

第七条 职责分工。招生工作领导小组负责制订学院高职提前招生政策、确定招生计划、制订实施方案,讨论并决定高职提前招生选拔和录取工作中的重大问题。招生办公室负责高职招生工作的宣传与录检工作,编制和发布提前招生方案、提前招生章程、提前招生简章,开展招生咨询和宣传;命题考务组负责综合素质测试的命题和考试考务工作。特长计分组负责考生综合素质特长计分项的审核和计分。安全保卫组负责招生整个过程的安全工作。纪检监察组负责监督考试、录取过程的规范性,维护广大考生和学院的合法权益(监督投诉电话:0571-85076588)。

第四章  招生专业、计划及科类

第八条 招生专业、科类及计划。招生专业28个,招生计划950名,面向单独考试招生考生255名,学制均为三年,具体专业计划如下表:

第五章  报名办法

第九条 招生对象。符合浙江省2018年普通高校招生考试或单独考试招生报名条件,已取得报名序号,具有高中学考成绩或全省职业技能统考成绩的毕业生。

第十条 报名办法。凡符合报考条件的考生均须通过网上规定的报名方式提出申请。

第十一条 报名流程。申请报名考生登录浙江长征职业技术学院招生网(http://zs.zjczxy.cn),根据网上提示的“报名流程”办理报名相关手续。

第十二条 报名费用。每位考生报名费用为110元。

第十三条 现场确认。完成报名信息网上传送的考生必须进行现场确认,不进行现场确认或确认材料不全的考生,视作无报考资格。现场确认后发放综合素质测试准考证,已确认的材料不退还。考生须提供以下确认材料:

1.《浙江长征职业技术学院2018年高职提前招生报名表》正式表格一份。

2.考生本人身份证复印件一份(备原件现场验证)。

3.盖有所在中学教务部门公章的申请综合素质特长计分的高中阶段获奖证书复印件或资格证明材料一份(备原件现场验证)。

4.盖有所在中学教务部门公章的高中阶段综合素质评价信息表复印件一份。

5.有考生和家长亲笔签名的《诚信考试承诺书》一份。

第十四条 专业志愿填报。普高招生考生可依次兼报三个专业,并选择是否服从专业调剂;单独考试招生考生只能填报与自己单独考试报考类别对应的一个专业志愿。

第六章 考试形式及计分方法

第十五条 综合成绩计分。

考生的综合成绩由学考分或全省统考的职业技能分(满分300分)和综合素质测评分(满分300分)两部分组成,总分满分为600分。

第十六条 学考分或职业技能统考分。

学考总分=各科等第换算分值相加的总和(信息技术与通用技术学考分设的考生,信息技术与通用技术等第换算分值以50%计)。各科等第转换成分数如下表所示:

考生学考科目的等第以浙江省教育考试院提供的成绩为准。从外省转入浙江省的学考成绩,须由考生本人向浙江省教育考试院申请认定后有效。

职业技能统考分总分=全省职业技能统考成绩。

第十七条 综合素质测评。 由综合素质测试和素质特长计分两部分组成。考生的综合素质满分300分,即综合素质测试分(满分280分)与考生素质特长计分(满分20分)相加合成。

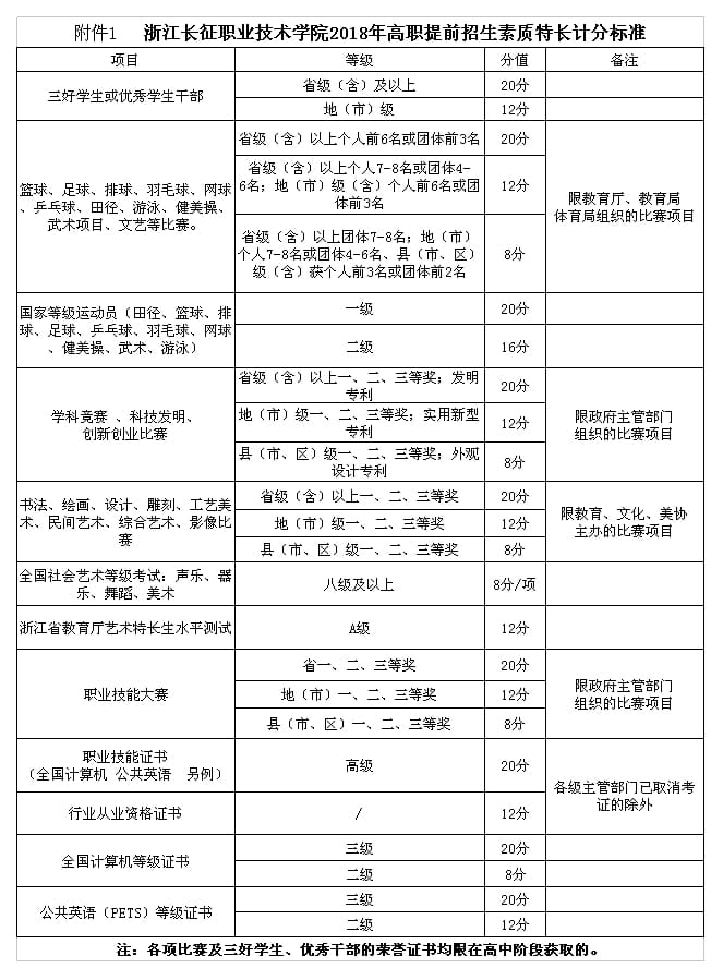
1.高中阶段具有素质特长,符合条件的考生可获得素质特长计分(具体办法见附件1《浙江长征职业技术学院2018年素质特长计分标准》),同一考生如符合多项计分条件的,同类项计分只取高分项;不同类项可累计计分,但累计分值最高不超过20分。

2.综合素质测试主要测试考生的综合素质及专业学习相关的能力和特长,具体内容见《浙江长征职业技术学院2018年高职提前招生综合素质测试实施方案》(另行制定,在学院招生网站上公布)。

凡符合学院高职提前招生报考条件并已办理报名手续的考生参加综合素质测试。

第七章 录取

第十八条 拟录取考生和备录取考生名单确定。 根据专业志愿优先的录取原则,按照考生综合成绩,从高分到低分排序,按计划数与拟录取数1:1确定拟录取考生名单,按计划数与备录取数1:5确定备录取考生名单,其余考生为未录取考生。普高招生考生有可能被自己填报的专业和服从调剂的专业拟录取或备录取;单独考试招生考生只能被自己填报的专业拟录取或备录取。已被学院拟录取的考生,其他专业不再备录取。实际参考人数少于或等于原定计划数时按参考人数的90%录取(录取数出现小数时四舍五入取整)。

考生总分相同时,普高招生考生依次按素质特长分、学考分、综合素质测试分进行排序;单独考试招生考生依次按素质特长分、职业技能统考分、综合素质测试分进行排序。

高中阶段具备相关选修课程学分或课程成绩优良的,在同等条下优先录取。

第十九条 拟录取及备录取考生名单公布。首次确定的拟录取及备录取考生信息在浙江省教育考试网录取确认平台查询,随着拟录取考生录取确认进程的推进,备录取考生有可能转变为拟录取考生,转变后的信息在浙江省教育考试网录取确认平台适时更新。

第二十条 拟录取考生录取确认。每位拟录取考生须按时登录服务平台,选择一所拟录取自己的高校确定录取,未在规定时间内作出选择的考生,视为自动放弃录取权利。考生由备录取状态转变为拟录取状态时,可以进行录取确认。

第二十一条 录取结果确定。学院根据考生选择结果确定录取名单。当计划已足额完成,或虽未完成但已无备录考生时,该专业录取工作结束。

确定录取的考生名单报省教育考试院,经审核同意后向考生发放录取通知书。提前招生已录取的考生,不得参加当年高考;未录取的考生可参加当年高考不影响其正常录取。

第二十二条 对考生的身体健康要求,参照《普通高等学校招生体检工作指导意见》的规定。凡考生体检符合“学校可以不予录取”条款的,学院将按“不予录取”执行。学生入学后进行身体健康复查,复检不合格的学生作退学处理。

第二十三条 录取新生的男女生比例不限。外语语种:所有专业外语教学为英语语种。

第八章 招生监督

第二十四条 高职提前招生工作,是深化高校考试招生制度改革的重要举措,所有参加招生考试的工作人员都要认真学习招生政策、规定,严格遵守招生考试纪律,坚持“公平、公正”原则。对违反高职提前招生有关规定的人员,一经查实,将视情节按有关规定作出相应处理。

第二十五条 学院精心组织高职提前招生报名考务工作,严格考生本人、身份证、报考证核对,合理设置综合素质测评标准和内容,牢固树立安全意识,严肃管理制度、规范操作行为,确保各项测试安全、平稳、有序和公正。

第二十六条 高职提前招生工作的全过程,由学院纪检监察部门参与、实施监督,并主动接受省教育考试院和社会各界的监督,学院综合素质测试考场全程录像监控。

第二十七条 考生应本着“诚信”的原则,提供真实信息,认真完成综合测试等环节。考生有下列情形之一的,将如实记入其考试诚信档案。下列行为在报名阶段发现的,取消报考资格;在入学前发现的,取消入学资格;入学后发现的,取消录取资格或者学籍;毕业后发现的,由教育行政部门宣布学历、学位证书无效,责令收回或者予以没收;涉嫌犯罪的,依法移送司法机关处理。

1.提供虚假姓名、年龄、民族、户籍等个人信息,伪造、非法获得证件、成绩证明、荣誉证书等,骗取报名资格、享受优惠政策的;

2.在综合素质评价、相关申请材料中提供虚假材料、影响录取结果的;

3.冒名顶替入学,由他人替考入学或者取得优惠资格的;

4.其他严重违反高校招生规定的弄虚作假行为。

中学应当对所出具的推荐和证明材料认真核实,出现弄虚作假情形的,我校保留采取相关措施的权利。

第九章 其他

第二十八条:实施进程(如有变动,以学院招生网公布为准)。

1.2018年2月底前,对外发布高职提前招生章程、简章、各专业综合素质测试大纲等。

2.2018年3月1日8︰30~4月10日16︰00,考生网上报名。

3.2018年4月19日8︰30~16︰00,考生本人到现场进行确认,审核考生报名资格,收齐报名材料,发放综合素质测试准考证。

4.2018年4月20日 9︰30~11︰30,以下专业考生参加综合素质测试。

2018年4月20日 14︰00~16︰00,以下专业考生参加综合素质测试。

5.2018年4月26日 8:30 ,考生可在学院招生网站查询学考(或职业技能)、综合素质特长计分、综合素质测试各项得分,若对各项得分有疑问,可凭准考证和身份证号申请查询,申请查询截止时间为4月26日16:00。

6.预计2018年5月8日8:30后(具体时间以考试院系统正常运营为准),考生登录浙江省教育考试网服务平台(网址学院招生网另行通知)查看拟录取或备录取或未录取结果。

7.2018年5月9日8︰30~17︰30,考生登录浙江省教育考试网服务平台(网址另行通知)查看录取结果。拟录取考生选择确认。

8.2018年5月11日8︰30~17︰30,考生登录浙江省教育考试网服务平台查看录取结果。递补后转为拟录取的考生选择确认。

9.2018年5月13日8︰30~17︰30,考生登录浙江省教育考试网服务平台查看录取结果。递补后转为拟录取的考生选择确认。

10.2018年5月14日8︰30~17︰30,考生登录浙江省教育考试网服务平台查看录取结果。递补后转为拟录取的考生选择确认。

11.2018年5月17日~30日期间,录取名单在学院招生网及浙江省教育考试网公示。

12.2018年5月底,拟录取考生名单报省教育考试院审批备案,办理录取手续。

第二十九条:学院招生咨询等方式。

1.院校网址:http://www.zjczxy.cn

2.联系电话:0571-85076777

3.传    真:0571-85076628

4.招生QQ 群:476621660  497601998

5.招生邮箱:zs@zjczxy.cn

6.学院微信:ZJCZZYJSXY

7.学院微博:http://weibo.com/zjczxy

http://t.qq.com/zjczxy0056

8.网上在线咨询:http://zs.zjczxy.cn/zx

9.联系地址:浙江省杭州市西湖区小和山高教园区留和路525号    邮政编码:310023

10.监督电话:0571-85076588

第三十条  专业学费,住宿费,以浙江省物价局核定、浙江省教育考试院公布为准。

第三十一条  学院建立了完善的优秀学生奖学金制度和困难学生资助制度。设有国家奖学金、省政府奖学金;国家励志奖学金、国家助学金;校级优秀学生奖学金、单项奖学金和各类专项奖学金等。

第三十二条  本章程若有与国家相关政策不一致之处,以国家和上级有关政策为准。

第三十三条  本章程由浙江长征职业技术学院招生办公室负责解释。

浙江长征职业技术学院2018年高职提前招生章程

2022-06-22 10:22:58

第一章  总则

第一条 根据《浙江省深化高校考试招生制度综合改革试点方案》(浙政发〔2014〕37号)、《浙江省高职提前招生试点管理暂行办法》(浙教试院〔2016〕13号)等文件精神,结合学院实际,制定本章程。

第二条 校名和校址。校名全称为浙江长征职业技术学院,并以此校名颁发学历证书。校址:浙江省杭州市西湖区小和山高教园区留和路525号。

第三条 办学层次:专科(高职)。

第二章  高职提前招生模式及原则

第四条 招生模式。采用“学考+学院测评”或“职业技能全省统考+学院测评”模式。即以考生高中学考成绩或全省统考的职业技能成绩和学院综合测评成绩为依据,提前招生,单独录取。

第五条 招生原则。实施招生阳光工程,遵循“公平竞争、公正选拔、公开程序,综合评价、择优录取”的原则,自觉接受社会监督,切实保障考生公平竞争权利。

第三章  组织机构及其职责

第六条 组织机构。学院设有招生工作领导小组,下设招生办公室、命题考务组、特长计分组、安全保卫组和纪检监察组。

第七条 职责分工。招生工作领导小组负责制订学院高职提前招生政策、确定招生计划、制订实施方案,讨论并决定高职提前招生选拔和录取工作中的重大问题。招生办公室负责高职招生工作的宣传与录检工作,编制和发布提前招生方案、提前招生章程、提前招生简章,开展招生咨询和宣传;命题考务组负责综合素质测试的命题和考试考务工作。特长计分组负责考生综合素质特长计分项的审核和计分。安全保卫组负责招生整个过程的安全工作。纪检监察组负责监督考试、录取过程的规范性,维护广大考生和学院的合法权益(监督投诉电话:0571-85076588)。

第四章  招生专业、计划及科类

第八条 招生专业、科类及计划。招生专业28个,招生计划950名,面向单独考试招生考生255名,学制均为三年,具体专业计划如下表:

第五章  报名办法

第九条 招生对象。符合浙江省2018年普通高校招生考试或单独考试招生报名条件,已取得报名序号,具有高中学考成绩或全省职业技能统考成绩的毕业生。

第十条 报名办法。凡符合报考条件的考生均须通过网上规定的报名方式提出申请。

第十一条 报名流程。申请报名考生登录浙江长征职业技术学院招生网(http://zs.zjczxy.cn),根据网上提示的“报名流程”办理报名相关手续。

第十二条 报名费用。每位考生报名费用为110元。

第十三条 现场确认。完成报名信息网上传送的考生必须进行现场确认,不进行现场确认或确认材料不全的考生,视作无报考资格。现场确认后发放综合素质测试准考证,已确认的材料不退还。考生须提供以下确认材料:

1.《浙江长征职业技术学院2018年高职提前招生报名表》正式表格一份。

2.考生本人身份证复印件一份(备原件现场验证)。

3.盖有所在中学教务部门公章的申请综合素质特长计分的高中阶段获奖证书复印件或资格证明材料一份(备原件现场验证)。

4.盖有所在中学教务部门公章的高中阶段综合素质评价信息表复印件一份。

5.有考生和家长亲笔签名的《诚信考试承诺书》一份。

第十四条 专业志愿填报。普高招生考生可依次兼报三个专业,并选择是否服从专业调剂;单独考试招生考生只能填报与自己单独考试报考类别对应的一个专业志愿。

第六章 考试形式及计分方法

第十五条 综合成绩计分。

考生的综合成绩由学考分或全省统考的职业技能分(满分300分)和综合素质测评分(满分300分)两部分组成,总分满分为600分。

第十六条 学考分或职业技能统考分。

学考总分=各科等第换算分值相加的总和(信息技术与通用技术学考分设的考生,信息技术与通用技术等第换算分值以50%计)。各科等第转换成分数如下表所示:

考生学考科目的等第以浙江省教育考试院提供的成绩为准。从外省转入浙江省的学考成绩,须由考生本人向浙江省教育考试院申请认定后有效。

职业技能统考分总分=全省职业技能统考成绩。

第十七条 综合素质测评。 由综合素质测试和素质特长计分两部分组成。考生的综合素质满分300分,即综合素质测试分(满分280分)与考生素质特长计分(满分20分)相加合成。

1.高中阶段具有素质特长,符合条件的考生可获得素质特长计分(具体办法见附件1《浙江长征职业技术学院2018年素质特长计分标准》),同一考生如符合多项计分条件的,同类项计分只取高分项;不同类项可累计计分,但累计分值最高不超过20分。

2.综合素质测试主要测试考生的综合素质及专业学习相关的能力和特长,具体内容见《浙江长征职业技术学院2018年高职提前招生综合素质测试实施方案》(另行制定,在学院招生网站上公布)。

凡符合学院高职提前招生报考条件并已办理报名手续的考生参加综合素质测试。

第七章 录取

第十八条 拟录取考生和备录取考生名单确定。 根据专业志愿优先的录取原则,按照考生综合成绩,从高分到低分排序,按计划数与拟录取数1:1确定拟录取考生名单,按计划数与备录取数1:5确定备录取考生名单,其余考生为未录取考生。普高招生考生有可能被自己填报的专业和服从调剂的专业拟录取或备录取;单独考试招生考生只能被自己填报的专业拟录取或备录取。已被学院拟录取的考生,其他专业不再备录取。实际参考人数少于或等于原定计划数时按参考人数的90%录取(录取数出现小数时四舍五入取整)。

考生总分相同时,普高招生考生依次按素质特长分、学考分、综合素质测试分进行排序;单独考试招生考生依次按素质特长分、职业技能统考分、综合素质测试分进行排序。

高中阶段具备相关选修课程学分或课程成绩优良的,在同等条下优先录取。

第十九条 拟录取及备录取考生名单公布。首次确定的拟录取及备录取考生信息在浙江省教育考试网录取确认平台查询,随着拟录取考生录取确认进程的推进,备录取考生有可能转变为拟录取考生,转变后的信息在浙江省教育考试网录取确认平台适时更新。

第二十条 拟录取考生录取确认。每位拟录取考生须按时登录服务平台,选择一所拟录取自己的高校确定录取,未在规定时间内作出选择的考生,视为自动放弃录取权利。考生由备录取状态转变为拟录取状态时,可以进行录取确认。

第二十一条 录取结果确定。学院根据考生选择结果确定录取名单。当计划已足额完成,或虽未完成但已无备录考生时,该专业录取工作结束。

确定录取的考生名单报省教育考试院,经审核同意后向考生发放录取通知书。提前招生已录取的考生,不得参加当年高考;未录取的考生可参加当年高考不影响其正常录取。

第二十二条 对考生的身体健康要求,参照《普通高等学校招生体检工作指导意见》的规定。凡考生体检符合“学校可以不予录取”条款的,学院将按“不予录取”执行。学生入学后进行身体健康复查,复检不合格的学生作退学处理。

第二十三条 录取新生的男女生比例不限。外语语种:所有专业外语教学为英语语种。

第八章 招生监督

第二十四条 高职提前招生工作,是深化高校考试招生制度改革的重要举措,所有参加招生考试的工作人员都要认真学习招生政策、规定,严格遵守招生考试纪律,坚持“公平、公正”原则。对违反高职提前招生有关规定的人员,一经查实,将视情节按有关规定作出相应处理。

第二十五条 学院精心组织高职提前招生报名考务工作,严格考生本人、身份证、报考证核对,合理设置综合素质测评标准和内容,牢固树立安全意识,严肃管理制度、规范操作行为,确保各项测试安全、平稳、有序和公正。

第二十六条 高职提前招生工作的全过程,由学院纪检监察部门参与、实施监督,并主动接受省教育考试院和社会各界的监督,学院综合素质测试考场全程录像监控。

第二十七条 考生应本着“诚信”的原则,提供真实信息,认真完成综合测试等环节。考生有下列情形之一的,将如实记入其考试诚信档案。下列行为在报名阶段发现的,取消报考资格;在入学前发现的,取消入学资格;入学后发现的,取消录取资格或者学籍;毕业后发现的,由教育行政部门宣布学历、学位证书无效,责令收回或者予以没收;涉嫌犯罪的,依法移送司法机关处理。

1.提供虚假姓名、年龄、民族、户籍等个人信息,伪造、非法获得证件、成绩证明、荣誉证书等,骗取报名资格、享受优惠政策的;

2.在综合素质评价、相关申请材料中提供虚假材料、影响录取结果的;

3.冒名顶替入学,由他人替考入学或者取得优惠资格的;

4.其他严重违反高校招生规定的弄虚作假行为。

中学应当对所出具的推荐和证明材料认真核实,出现弄虚作假情形的,我校保留采取相关措施的权利。

第九章 其他

第二十八条:实施进程(如有变动,以学院招生网公布为准)。

1.2018年2月底前,对外发布高职提前招生章程、简章、各专业综合素质测试大纲等。

2.2018年3月1日8︰30~4月10日16︰00,考生网上报名。

3.2018年4月19日8︰30~16︰00,考生本人到现场进行确认,审核考生报名资格,收齐报名材料,发放综合素质测试准考证。

4.2018年4月20日 9︰30~11︰30,以下专业考生参加综合素质测试。

2018年4月20日 14︰00~16︰00,以下专业考生参加综合素质测试。

5.2018年4月26日 8:30 ,考生可在学院招生网站查询学考(或职业技能)、综合素质特长计分、综合素质测试各项得分,若对各项得分有疑问,可凭准考证和身份证号申请查询,申请查询截止时间为4月26日16:00。

6.预计2018年5月8日8:30后(具体时间以考试院系统正常运营为准),考生登录浙江省教育考试网服务平台(网址学院招生网另行通知)查看拟录取或备录取或未录取结果。

7.2018年5月9日8︰30~17︰30,考生登录浙江省教育考试网服务平台(网址另行通知)查看录取结果。拟录取考生选择确认。

8.2018年5月11日8︰30~17︰30,考生登录浙江省教育考试网服务平台查看录取结果。递补后转为拟录取的考生选择确认。

9.2018年5月13日8︰30~17︰30,考生登录浙江省教育考试网服务平台查看录取结果。递补后转为拟录取的考生选择确认。

10.2018年5月14日8︰30~17︰30,考生登录浙江省教育考试网服务平台查看录取结果。递补后转为拟录取的考生选择确认。

11.2018年5月17日~30日期间,录取名单在学院招生网及浙江省教育考试网公示。

12.2018年5月底,拟录取考生名单报省教育考试院审批备案,办理录取手续。

第二十九条:学院招生咨询等方式。

1.院校网址:http://www.zjczxy.cn

2.联系电话:0571-85076777

3.传    真:0571-85076628

4.招生QQ 群:476621660  497601998

5.招生邮箱:zs@zjczxy.cn

6.学院微信:ZJCZZYJSXY

7.学院微博:http://weibo.com/zjczxy

http://t.qq.com/zjczxy0056

8.网上在线咨询:http://zs.zjczxy.cn/zx

9.联系地址:浙江省杭州市西湖区小和山高教园区留和路525号    邮政编码:310023

10.监督电话:0571-85076588

第三十条  专业学费,住宿费,以浙江省物价局核定、浙江省教育考试院公布为准。

第三十一条  学院建立了完善的优秀学生奖学金制度和困难学生资助制度。设有国家奖学金、省政府奖学金;国家励志奖学金、国家助学金;校级优秀学生奖学金、单项奖学金和各类专项奖学金等。

第三十二条  本章程若有与国家相关政策不一致之处,以国家和上级有关政策为准。

第三十三条  本章程由浙江长征职业技术学院招生办公室负责解释。